薇姐便民平台

 找回密码
 立即注册
搜索
热搜: 活动 交友 discuz
查看: 4906|回复: 0

343万!滨州一小区开发商被处罚!

[复制链接]
发表于 2022-1-12 22:30:00 | 显示全部楼层 |阅读模式 | 来自山东
1月11日,据滨州市住房和城乡建设局披露,滨州市绿茵置业发展有限公司因开发建设的绿茵·四季花城项目
未经组织竣工验收,擅自投入使用,被罚款343万余元。

ZuKs0MM3e0YLzuA0.jpg


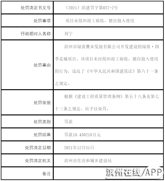
据行政处罚书(2021)滨建罚字第027-1号、2号、3号显示,滨州市绿茵置业发展有限公司开发建设的绿茵·四季花城项目,该项目未经组织竣工验收,擅自投入使用的行为,违反了《中华人民共和国建筑法》第六十一条之规定。依据《建设工程质量管理条例》第五十八条及第七十三条之规定,应予以处罚。由此,滨州市住房和城乡建设局作出处罚,责令改正,共计罚款343万余元。

BP3zl641inkblQ0E.jpg




fqSbIslsp4PvKIST.jpg




gPxWPL8Jo28WMow2.jpg


(图源:滨州市住房和城乡建设局)

早前,滨州市绿茵置业发展有限公司还因擅自改变绿茵·四季花城项目规划设计被罚2.4万元。
rJVP7vTpMn7RLjWT.jpg


(图源:信用滨州)

此前,绿茵·四季花城多次被爆出小区偷工减料、未验收入住、违法分解转包等问题。
owZwKPw15q16tWW6.jpg




(百度搜索关于绿茵·四季花城项目问题)

在2021年9月18号和10月28号,滨州市住房和城乡建设局对此进行回复。答复意见中提到,关于未验收就交房问题,确有此事,并且向建设单位下达立即停止使用和限期整改的书面通知。
UNYCrUnc9rnYtyV1.jpg


(图源:网络)

D3bptGUVbZz2Y3tr.jpg


(图源:网络)

据悉,绿茵四季花城开发商是滨州市绿茵置业发展有限公司,成立于2011年10月26日,注册地位于滨州市市东办事处渤海五路北首,法定代表人为陶树林。经营范围包括房地产开发;物业管理;建筑材料、装饰材料、化工原料、(不含危险化学品、易制毒化学品)、塑料原材料销售;房地产销售代理。2021年12月10日增被执行人,执行金额6157341元。
hYiTYtsyJoh6xXjs.jpg


(图源:爱企查)

来源:
综合滨州市住房和城乡建设局、质观齐鲁
您需要登录后才可以回帖 登录 | 立即注册

本版积分规则

QQ|小黑屋|薇姐便民平台 ( 鲁ICP备14018217号 鲁公网安备 37160202000169号 )

鲁公网安备 37160202000169号

鲁公网安备 37160202000169号

GMT+8, 2026-3-30 09:30 , Processed in 0.078242 second(s), 26 queries .

Powered by Discuz! X3.4

© 2001-2023 Discuz! Team.

快速回复 返回顶部 返回列表