薇姐便民平台

 找回密码
 立即注册
搜索
热搜: 活动 交友 discuz
查看: 14039|回复: 0

刚刚!滨州市教育局权威发布!

[复制链接]
发表于 2022-1-5 20:47:00 | 显示全部楼层 |阅读模式 | 来自山东
近日

滨州市教育局网站发布了

滨州市非学科类校外培训机构白名单

和滨州市学科类校外培训机构白名单

具体名单如下:




滨州市学科类校外培训机构白名单

iEK11P22fXW72YfW.jpg




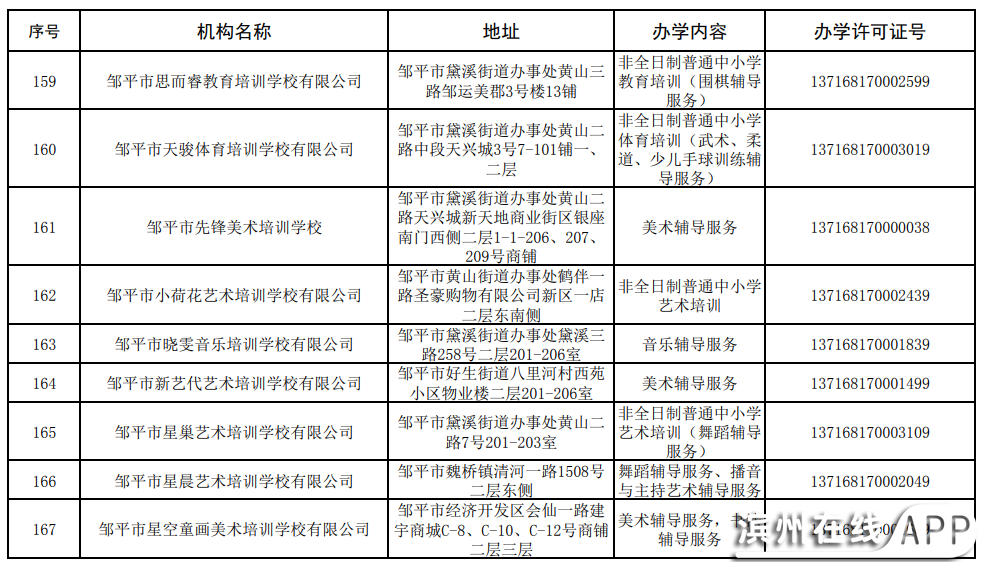
滨州市非学科类校外培训机构白名单

CbUVrbauO88izgBK.jpg


wqrghzXfcmeRky5M.jpg


QRRkO88n7Ikiu9KK.jpg


Qk57yQbju59K9K9X.jpg


DfAyAaHpaHYaPn7Z.jpg


mG2mhZ2bmvnNvLan.jpg


OH8fHJOh6NZ6xHkD.jpg


uz99v9Jzj0mQv8jo.jpg


NhkjJk4l8NCQVnVk.jpg


g94q5EyNY5ePuUl9.jpg


CHIwahCXoWU20UC0.jpg


Y93pwD3Wa959ROko.jpg


DJJhzZaZIMjydffm.jpg


B5r3LGzuZ3PZsF9L.jpg


t9UcQXXDww8szC2Y.jpg


LllunIIinSUuLNQv.jpg


Eibm8gJBz21XT8qm.jpg


ZNeRevkbR5VS1YEP.jpg


CBJASdLS1YNa6fjg.jpg


OaA4Cu9llLGAAk62.jpg


wrhwP9494Jh7oKqE.jpg


UcNMBj2nj9MH0mC0.jpg


Xpmnln9Yp2rCR9EH.jpg


SqcPJ3iS333iLL9v.jpg


h5MNpNIgpt1nu3Bz.jpg


RAImTuzSSj1ocC5o.jpg


cRdiDP2QD03DDQoE.jpg


pqzd8dmMJj9P8mm2.jpg


WXQ9zqJxpan5F9aX.jpg


Eg94eiXf18Im04kM.jpg


DR85FwzTf5fX1v4C.jpg


aob3Xn5BQEgMi3Gz.jpg


D9q33E3RdYM643Y4.jpg


I42W1lFL42wd9r9y.jpg


Cpxz22L24rBr2Fnb.jpg


tK2k9p2Jjs7Kk6k9.jpg


q5PmGkmr5h2P3WH3.jpg


lTypyazgAZ47cf2I.jpg


Q686Ra74A6obZDG8.jpg


MGGPClyd5gN2GS2d.jpg


GX1g14FGjB1jJ1J9.jpg


aoXk7hkLb17ax3ae.jpg


vxXbFOmOfZ6gTM2D.jpg


tLVMLVVEOMX7hCvu.jpg


MrtIrItNa8955Lwt.jpg


t99Ne9k7nYVv3Y0J.jpg


GNxLlZixz9bzNkSt.jpg


V6omrR5IUOlkIumg.jpg


w04luRyL0q7slSlO.jpg


cnVU4McS6fsqabU1.jpg


WhPATPv255a2aUaM.jpg


lZJn8F4jB1f0Aqf1.jpg


mc3cD0cca30CNDZC.jpg


FRlPdUSEniTynTRZ.jpg




来源:滨州市教育局
您需要登录后才可以回帖 登录 | 立即注册

本版积分规则

QQ|小黑屋|薇姐便民平台 ( 鲁ICP备14018217号 鲁公网安备 37160202000169号 )

鲁公网安备 37160202000169号

鲁公网安备 37160202000169号

GMT+8, 2026-3-30 09:30 , Processed in 0.085966 second(s), 26 queries .

Powered by Discuz! X3.4

© 2001-2023 Discuz! Team.

快速回复 返回顶部 返回列表